Schutzkonzept

Inhalt

1.     Leitbild der Einrichtung

2.     Prävention

2.1.  Risikoanalyse

2.2.  Partizipation

2.3.  Beschwerdemöglichkeiten

2.4.  Personalauswahl und –entwicklung

2.5.  Verhaltenskodex und Selbstverpflichtung

3.     Intervention

3.1.  Handlungsablauf bei Verdacht auf sexualisierte Gewalt durch Mitarbeiter:innen

3.2.  Handlungsablauf bei Verdacht auf sexualisierte Gewalt durch Minderjährige an einem Kind oder Jugendlichen innerhalb der Einrichtung

3.3.  Verdacht auf Kindeswohlgefährdung – Gemeinsamer Handlungsrahmen

4.     Schlusswort und Ausblick

 

Literatur

Anhang

1. Leitbild der Einrichtung

Seit 1973 existiert das Evangelische Beratungszentrum als integrierte Psychologische Beratungsstelle und steht seitdem als Einrichtung des Kirchenkreises Bremerhaven allen Menschen in und außerhalb Bremerhavens offen, die Beratung und Klärungshilfe in krisenhaften Lebenssituationen suchen. Als psychologisches Angebot in evangelischer Trägerschaft sind wir Teil des seelsorgerlichen Auftrages der evangelischen Kirche. Die Arbeit des Ev. Beratungszentrums ermöglicht Klient:innen eine Wahlmöglichkeit zwischen unterschiedlichen Hilfeangeboten in der Region. Ausdrücklich steht das Angebot allen Menschen offen, gleich welcher Lebensform, Weltanschauung, Religions- oder Kirchenzugehörigkeit.

Das Evangelische Beratungszentrum versteht sich als Anlaufstelle für Menschen, die Probleme haben bzw. Veränderungen anstreben in ihrem familiären Umfeld (Erziehungs- und Familienberatung), in ihrer Partnerschaft (Ehe- und Paarberatung) oder mit sich, ihrer persönlichen Lebenssituation (Lebensberatung). Als Beratungsstelle hat das Evangelische Beratungszentrum keinen psychotherapeutischen Auftrag, sondern ist ein niedrigschwelliges Angebot zur Klärungshilfe. Es geht darum, Klient:innen darin zu unterstützen, Wege aus der Krise zu finden, verschüttete Ressourcen zu entdecken oder neue zu finden und Selbstheilungskräfte zu stärken; mit den Klient:innen werden ihnen und ihrer Situation angemessene Zielvorstellungen erarbeitet, Veränderungsmöglichkeiten überprüft, neue Verhaltensweisen erprobt oder auch Begleitung in schwierigen, nicht leicht zu verändernden Lebenssituationen ermöglicht.

Es ist die Überzeugung der Mitarbeitenden im Evangelischen Beratungszentrum, dass eine respektvolle und Ergebnis offene Beratung die Autonomie und Selbstverantwortung der Klient:innen zu fördern und zu unterstützen hat. Dies geschieht selbstverständlich unter dem Schutz absoluter Verschwiegenheit.

Die Mitarbeiterinnen und Mitarbeiter im Evangelischen Beratungszentrum sind – aus unterschiedlichen psychosozialen Grundberufen stammend – durch Fort- und Weiterbildung vielseitig qualifiziert. Die Zusammenarbeit im multiprofessionellen Team geschieht nach fachlichen Standards, mit der Forderung und Förderung permanenter Fortbildung, gegenseitiger Fallsupervision und externer Teamsupervision. Die Arbeit wird im jährlichen Tätigkeitsbericht statistisch ausgewertet und dokumentiert.

Das Evangelische Beratungszentrum ist Teil des regionalen psychosozialen Systems und eingebunden in die kommunalen und kirchlichen Vernetzungsstrukturen. Die regionale und überregionale Zusammenarbeit mit anderen Beratungs- und Hilfeeinrichtungen ist selbstverständlicher Bestandteil der Arbeit.

Die Initiative „Kein Raum für Missbrauch“ des Unabhängigen Beauftragten für Fragen des sexuellen Kindesmissbrauchs hat zum Ziel, dass alle Einrichtungen und Organisationen in Deutschland, die mit Kindern und Jugendlichen arbeiten, Schutzkonzepte zur Prävention vor sexualisierter Gewalt einführen, damit diese Einrichtungen zu Orten und Erfahrungsräumen werden, an denen Kinder und Jugendliche wirksam vor sexualisierter Gewalt geschützt sind. Da im Evangelischen Beratungszentrum Menschen aller Altersstufen beraten werden, beziehen wir unser Schutzkonzept sowohl auf heranwachsende als auch auf erwachsene Klient:innen.

2. Prävention

 

2.1. Risikoanalyse

Wir setzen uns im Team regelmäßig mit dem Thema Sexualisierte Gewalt auseinander. So enttabuisieren wir es und entwickeln eine gemeinsame Haltung zum Umgang mit Betroffenen und ihren Bezugspersonen. Sexualisierte Gewalt, Übergriffe und Grenzverletzungen sind Teil unserer gesellschaftlichen Realität und machen auch vor der Tür des Evangelischen Beratungszentrums nicht halt. Wir verschließen nicht die Augen davor, dass auch in der Beratung Grenzverletzungen, Übergriffe bis hin zu strafrechtlich relevanten Formen der Gewalt möglich sind.

In unserer Risikoanalyse decken wir mögliche Gefahrensituationen und Gelegenheitsstrukturen innerhalb unserer Tätigkeiten auf, um präventive Maßnahmen zum Schutz vor Übergriffen, Grenz-verletzungen und sexualisierter Gewalt etablieren zu können.

Das Evangelische Beratungszentrum bietet Psychologische Beratung an in den Bereichen Familie und Erziehung, Jugendberatung, Lebensberatung und Paarberatung. Menschen suchen Unterstützung in belastenden Lebenssituationen, die sie mit eigenen Strategien – bisher – nicht verändern konnten. Sie kommen in die Beratung mit der Bereitschaft, persönliche Lebensumstände und private Erfahrungen einer bis dahin fremde Person mitzuteilen und sich mit ihren inneren verletzlichen Anteilen einer Fachkraft zu zeigen und anzuvertrauen. Der Vertrauensvorschuss der Ratsuchenden in die Fachlichkeit und Sorgfalt der Beratungskräfte ist groß. Sie vertrauen darauf, in einem geschützten Rahmen eine angemessene Hilfestellung und Begleitung zu erhalten. Diesen geschützten Rahmen möchten wir als Beratungszentrum allen Ratsuchenden bieten: Erwachsenen, Kindern und Jugendlichen.

Gewalt geschieht immer in einem Kontext von Machtgefälle, Machtausübung und Machtmissbrauch und kann auf verschiedenen Ebenen ausgeübt werden: physisch, psychisch, sexuell. Die Einordnung als Grenzverletzung, Übergriff oder Gewalt findet auf einem Kontinuum statt, d. h. die Übergänge sind fließend (vgl. Enders, Kossatz, Kelkel, Eberhard, 2010):

  • Grenzverletzungen geschehen manchmal zufällig und unbeabsichtigt, sind als solche korrigierbar, wenn sie wahrgenommen und in Zukunft vermieden werden, z. B. eine unbeabsichtigte Berührung oder Kränkung. Permanente Vernachlässigung eines Grenzen achtenden Umgangs resultieren aus persönlichen und/oder fachlichen Unzulänglichkeiten.
  • Übergriffe geschehen nicht zufällig oder aus Versehen, sondern resultieren aus grundlegenden fachlichen Defiziten und/oder persönlichen Dispositionen. Dabei werden abwehrende Reaktionen missachtet, Wahrnehmungen der/s Anderen heruntergespielt oder uminterpretiert. Übergriffe könne auch der strategischen Vorbereitung einer strafrechtlich relevanten sexualisierten Gewalt dienen.
  • Strafrechtlich relevante Formen der Gewalt, wie z. B. körperliche Gewalt, sexuelle Nötigung und Gewalt, Missbrauch, Erpressung.

Vor diesem Hintergrund lassen sich spezielle Risikofaktoren im Kontext Psychologischer Beratung in folgenden Bereichen identifizieren:

  • In Beratung und Therapie besteht bereits durch die Rollenverteilung ein Machtgefälle.
  • Insbesondere durch das oben angesprochene Vorschussvertrauen seitens der Klient:innen besteht die Gefahr, dass sie sich gegenüber Grenzverletzungen in der Beratung nicht wehren (können).
  • Außerdem befinden sich Klient:innen häufig in einer besonders verletzlichen Situation.
  • Beratung erfolgt häufig im Einzelkontakt ohne Anwesenheit Dritter; es gibt im Falle eines Konfliktes keine neutrale vermittelnde Person.
  • Als therapeutisch-beraterisch notwendige Intervention definiertes Verhalten wie z.B. detailliertes Explorieren kann grenzverletzend sein.
  • Eigene Bedürfnisse oder Interessen seitens der Fachkräfte, z.B. nach Anerkennung, Zuwendung oder Nähe, können aktualisiert und ausagiert werden.
  • Beziehungswünsche aus eigener emotionaler Bedürftigkeit können von den Fachkräften an die Klient:innen herangetragen werden.
  • Unangemessen lange Beratungsverläufe über Jahre können zu emotionalen Abhängigkeiten von der/dem Berater:in führen.
  • In Gruppenangeboten für Kinder oder Jugendliche können von Gleichaltrigen verübte Grenzverletzungen durch Fachkräfte bagatellisiert oder ignoriert werden; notwendiges Eingreifen und Schützen erfolgt dann nicht.
  • Hilfestellungen beim Reinigen von verschmutzter Kleidung oder bei Toilettengängen kleiner Kinder können individuelle Grenzen verletzen.

Die Arbeit am Schutzkonzept ist ein fortlaufender Prozess. Weitere Risiken, die uns auffallen, ergänzen wir stetig.

 

Mit dem Wissen um bestehende Risikofaktoren lassen sich konkrete schützende Vereinbarungen und Arbeitsrichtlinien festlegen.

  • Wir streben im Beratungsprozess eine Begegnung auf Augenhöhe an: Als Fachkräfte bieten wir eine gemeinsame Suchbewegung nach Veränderung an, die Klient:innen entscheiden, was für sie passend und hilfreich sein könnte. Die Klient:innen entscheiden auch, was sie mitteilen möchten und was nicht.
  • Als Fachkräfte unterliegen wir der Schweigepflicht – Klient:innen hingegen dürfen über das im Beratungsprozess Erlebte mit Dritten sprechen. Insbesondere Kindern und Jugendlichen wird ausdrücklich eine „Rede-Erlaubnis“ gegenüber ihren Vertrauenspersonen gegeben.
  • Wir streben Transparenz des Beratungsprozesses an: Zu Beginn und gegebenenfalls im weiteren Verlauf wird der genaue Auftrag der Klient:innen geklärt, Grenzen der Beratung und/oder Zuständigkeit werden aufgezeigt, Ziele werden definiert.
  • Als Fachkräfte sind wir aufgefordert, eigene fachliche und auch persönliche Grenzen wahrzunehmen und uns gegebenenfalls Unterstützung aus dem Team oder extern zu holen bzw. uns entsprechend fortzubilden. Die so verstandene Selbstfürsorge dient einerseits der Erhaltung der eigenen Arbeitsfähigkeit, erhöht andererseits auch den Grenz-sensiblen Umgang im Beratungskontakt.
  • Regelmäßige Fallbesprechungen sowohl innerhalb des Teams als auch in externer Supervision unterstützen uns dabei, das eigene fachliche Handeln immer wieder zu reflektieren. Längere Beratungsverläufe werden nach 10-15 Terminen im Team vorgestellt.
  • Fortbildungen insbesondere auch zum Themenkomplex Sexualisierte Gewalt erweitern unsere fachliche Kompetenz und geben Handlungssicherheit.
  • Eine immer wiederkehrende Auseinandersetzung im Team mit dem Thema Sexualisierte Gewalt und mit Täter:innen-Strategien enttabuisiert das Thema und sensibilisiert für eventuell kritische Abläufe innerhalb unserer Tätigkeit. Wir aktualisieren das Schutzkonzept alle zwei Jahre.

 

 2.2. Partizipation

Partizipation meint die Beteiligung, Mitsprache und Mitwirkung von Teilnehmenden an Angeboten. In unserer Beratungsarbeit gelten dafür folgende Grundsätze:

  • Beratung wird freiwillig wahrgenommen. Sollte ein Auftrag von Dritten die Beratung veranlassen (z. B. Eltern oder Ämter), besprechen wir dies in der Arbeit und legen gemeinsame Ziele fest.
  • Ablauf und Bedingungen der Beratung teilen wir transparent mit. Der Beratungsprozess kann seitens der Klient:innen jederzeit beendet werden.
  • Klient:innen entscheiden selbst über die Themen und Inhalte, die besprochen werden. Wir respektieren persönliche Grenzen, Intim- und Privatsphäre. Beratungsziele und Arbeitsaufträge erarbeiten wir gemeinsam mit den Klient:innen.
  • Ein Wechsel der Berater:in ist möglich.
  • Begleitpersonen können nach Absprache mitgebracht werden.
  • Beratung kann auf Wunsch auch anonym in Anspruch genommen werden.
  • Als Fachkräfte unterliegen wir der gesetzlichen Schweigepflicht, von der wir durch schriftliche Einwilligung der Klient:innen gegenüber Dritten entbunden werden können, und dem Aussagegenehmigungsvorbehalt des Landeskirchenamtes als oberster Dienstbehörde. Diese Einwilligung kann jederzeit zurückgezogen werden.
  • Gerade auch in der Arbeit mit Kindern und Jugendlichen weisen wir auf deren Recht hin, dass Inhalte der Beratung vertraulich bleiben – auch gegenüber den Eltern. Mitteilungen an Erziehungsberechtigte erarbeiten wir gemeinsam mit dem jeweiligen Kind bzw. Jugendlichen und entscheiden zusammen, wer diese mitteilt und in welchem Setting.
  • Im Falle einer akuten Kindeswohlgefährdung oder einer akuten Gefahr für das eigene Leben bzw. das Leben anderer ist das Recht auf Schweigepflicht eingeschränkt. Nach Möglichkeit informieren wir Betroffene über einzuleitende Maßnahmen (wie z. B. die Information des Jugendamtes) gleichzeitig mit den entsprechenden Diensten.
  • Im Beratungsprozess geben wir regelmäßig Raum, uns Feedback zu geben.

2.3. Beschwerdemöglichkeiten

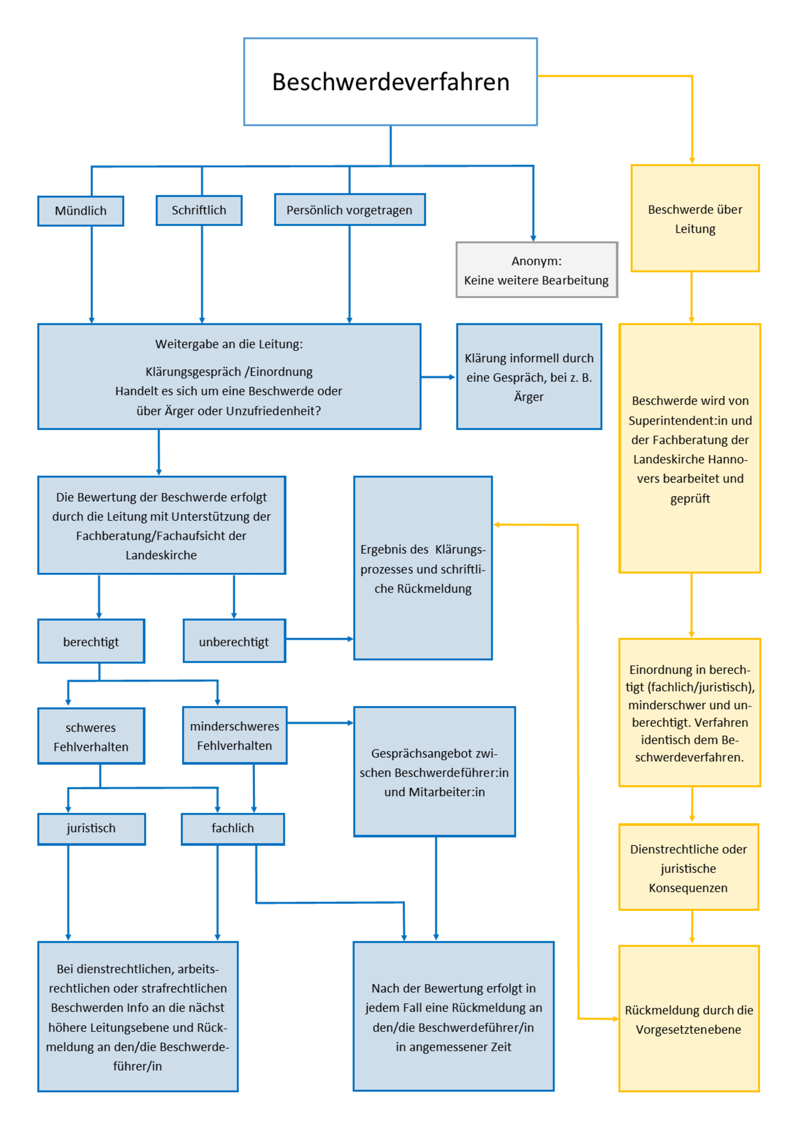
Das Ev. Beratungszentrum verfügt über ein Verfahren zum Umgang mit Beschwerden. Den konkreten Ablauf vom Eingang einer Beschwerde bis zum Ergebnis des Klärungsprozesses und einer Rückmeldung stellt die Abbildung im Anhang 1 dar. Ein Formular zur Erfassung von Beschwerden ist dort ebenfalls angefügt (Anhang 2).

Alle notwendigen Informationen und weitere Hinweise zur Qualitätssicherung unserer Arbeit finden sich auf unserer Homepage (https://www.ebz-bremerhaven.de). Eine detaillierte Information zum Thema Beschwerdemöglichkeiten findet sich im Grundlagenpapier der Evangelischen Konferenz für Familien- und Lebensberatung e.V. (EKFuL, s. Literaturverzeichnis).

2.4. Personalauswahl und -entwicklung

Das Thema Schutzkonzept und Prävention sexualisierter Gewalt ist fester Bestandteil von Bewerbungs- und Einstellungsgesprächen. Die Haltung des Trägers und der Beratungsstelle zum Thema sexualisierte Gewalt und zum Umgang mit Grenzverletzungen wird bereits in Bewerbungsgesprächen deutlich gemacht und während der Einarbeitungszeit thematisiert.

Auch Praktikanten: innen werden in die Verhaltensregeln der Einrichtung frühzeitig eingearbeitet und unterschreiben die Selbstverpflichtungserklärung. Ein Praktikum erfolgt unter fachlicher Anleitung und Supervision.

Alle Mitarbeiter:innen aus dem Tätigkeitsbereich der Erziehungsberatung sind verpflichtet, der Leitung vor Einstellung ein erweitertes Führungszeugnis vorzulegen. Dieses ist Bestandteil der Personalakte und wird alle fünf Jahre aktualisiert.

Der Träger, die Leitung und alle Mitarbeiter:innen tragen Sorge für ein Beratungsklima, in dem die Grenzen Ratsuchender geachtet und Grenzüberschreitungen ohne Angst vor Sanktionen angesprochen werden können. Regelmäßige Fallbesprechungen und externe Supervision tragen dazu bei, das eigene beraterische Handeln immer wieder neu zu reflektieren und gegebenenfalls zu verändern und anzupassen.

Alle Mitarbeiter:innen haben das Recht und die Verpflichtung zu regelmäßiger Fortbildung, insbesondere auch zum Themenkomplex sexualisierter Gewalt. Zahlreiche Materialien, Veröffentlichungen und aktuelle Fachliteratur werden allen Mitarbeitenden zur Verfügung gestellt.

2.5. Verhaltenskodex und Selbstverpflichtung für Mitarbeiter:innen

Eine von allen Mitarbeitenden getragene und unterschriebene Selbstverpflichtungserklärung auf einen gemeinsamen Verhaltenskodex bietet Orientierung und Handlungssicherheit. Gleichzeitig signalisiert sie nach außen, dass die Beratungsstelle sich mit den Themen Grenzverletzungen, sexualisierte Gewalt und deren Prävention auseinandersetzt und aufmerksam damit umgeht.

Die vom Beratungsstellen-Team erarbeitete Selbstverpflichtungserklärung ist im Anhang beigefügt.

3. Intervention

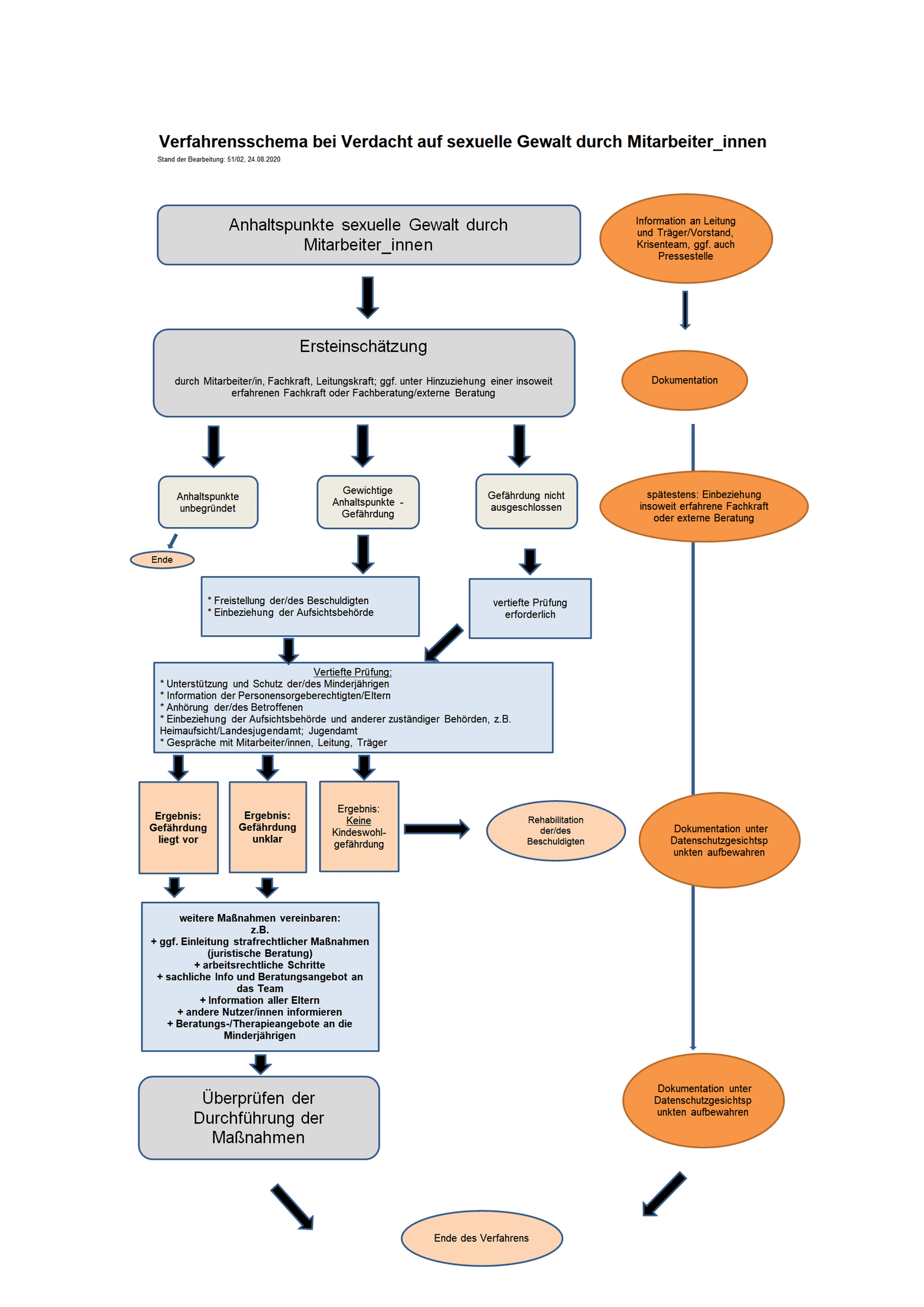
Um Handlungssicherheit im Verdachtsfall zu geben hat die Arbeitsgemeinschaft Erziehungshilfen Bremerhaven (AGEB) mit Unterstützung der Arbeitsgruppe 2 der Präventionskette Flussdiagramme mit Entscheidungs- und Handlungsschritten erarbeitet, die wir im Folgenden übernehmen. Aus Gründen der Übersichtlichkeit sind alle Abbildungen im Anhang 4 angefügt.

Unterschieden wird zwischen einem Verdacht auf sexualisierte Gewalt durch Mitarbeiter:innen (siehe Abb. 4.1) und einem Verdacht auf sexualisierte Gewalt durch Minderjährige an einem Kind oder Jugendlichen (siehe Abb. 4.2).

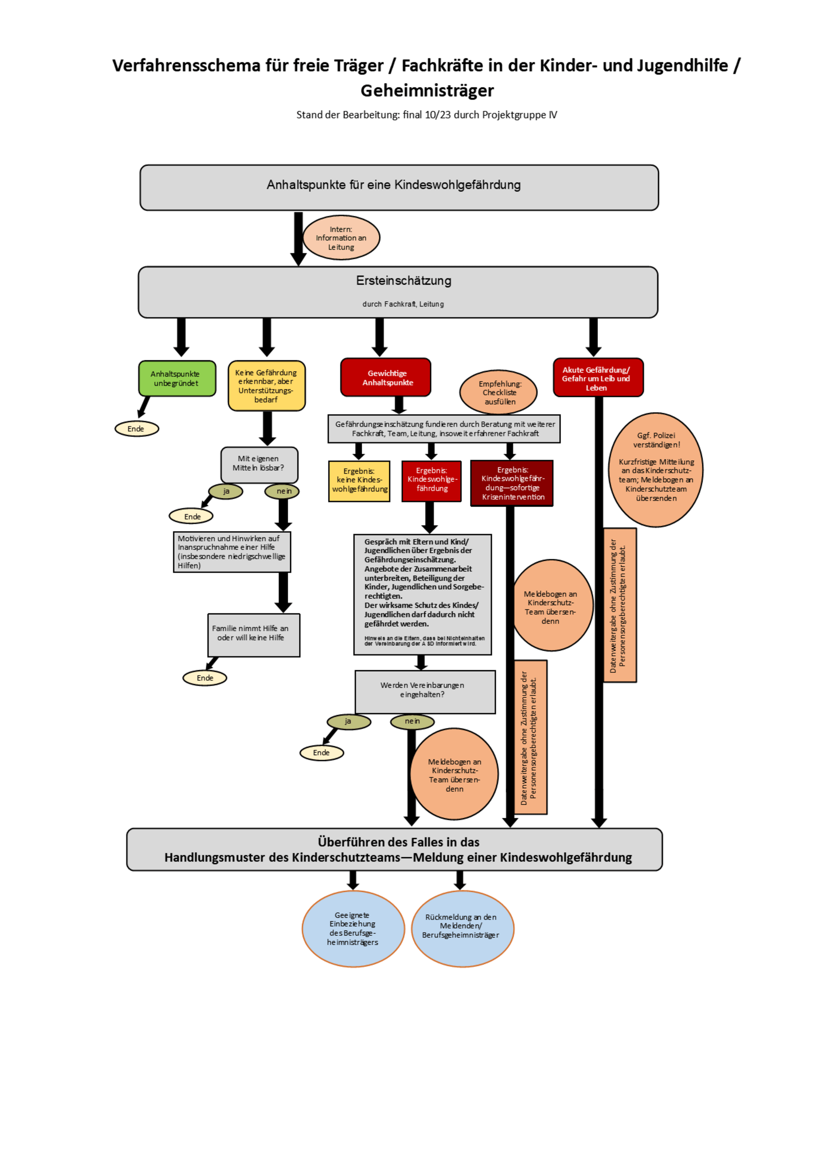
Der Gemeinsame Handlungsrahmen Kindeswohlgefährdung ist ein eigenständiges Dokument, das vom Amt für Jugend, Familie und Frauen gemeinsam mit den freien Trägern der Kinder- und Jugendhilfe in Bremerhaven erarbeitet wurde. Das Verfahrensschema für Fachkräfte bei Anhaltspunkten für eine Kindeswohlgefährdung zeigt Abb. 4.3. (Stand 10/2023).

4. Schlusswort und Ausblick zur 2. Auflage

Wir haben uns mit unserer Haltung zu sexualisierter Gewalt intensiv beschäftigt und nach notwendigen Konsequenzen für unsere Arbeit gefragt, um dieses Schutzkonzept zu erstellen. Alle Mitarbeiter:innen wurden inzwischen in einem Präventionskurs zu sexualisierter Gewalt geschult.

Dieser Prozess wird kontinuierlich fortgesetzt. Alle zwei Jahre überarbeiten wir das Schutzkonzept, lassen aktuelle Erfahrungen einfließen und ergänzen fehlende Aspekte.

Im Austausch mit Kolleg:innen werden wir zunehmend auch „blinde Flecken“ erkennen und ins Schutzkonzept einarbeiten.

Literatur

 

Anhang

Anhang 1: Beschwerdeverfahren

Anhang 2: Musterformular zur Erfassung von Beschwerden

Anhang 3: Selbstverpflichtungserklärung

Anhang 4: Abbildungen zu Handlungsabläufen aus 3. Intervention

  • Abb. 4.1: Handlungsablauf bei Verdacht auf sexualisierte Gewalt durch Mitarbeiter:innen
  • Abb. 4.2: Handlungsablauf bei Verdacht auf sexualisierte Gewalt durch Minderjährige an einem Kind oder Jugendlichen innerhalb der Einrichtung
  • Abb. 4.3: Verdacht auf Kindeswohlgefährdung – Gemeinsamer Handlungsrahmen

 

Anhang 3

Selbstverpflichtungserklärung der Mitarbeitenden des Ev.  Beratungszentrums gegenüber dem Kirchenkreis Bremerhaven

 

Ich verpflichte mich zu folgenden Verhaltensweisen:

Die Grundlage der Beratungsarbeit mit Klient:innen des Evangelischen Beratungszentrums Bremerhaven (EBZ) ist Respekt, Wertschätzung und Vertrauen. Ich achte die Persönlichkeit und Würde aller Klient:innen - Kinder, Jugendliche und Erwachsene. Ich gehe verantwortlich mit ihnen um und respektiere individuelle Grenzen.

Konkret bedeutet dies:

  1. Ich trage dazu bei, ein sicheres, förderliches und ermutigendes Umfeld für Erwachsene, Kinder und Jugendliche zu schaffen und zu erhalten.
  2. Ich stelle mich in den Dienst der Anliegen und Fragen der Ratsuchenden.
  3. Ich bin verantwortlich für die professionelle Gestaltung der Arbeitsbeziehung. Die Vertrauens-beziehung zu Klient:innen missbrauche ich nicht zur Befriedigung meiner eigenen Interessen oder Bedürfnisse, beispielsweise nach Anerkennung.
  4. Ich nehme keine Geschenke, Zuwendungen, Erbschaften oder andere Geldleistungen oder Sachwerte an, es sei denn es handelt sich um geringfügige Werte bis 20,00 Euro.
  5. Ich weiß, dass die Entgegennahme von entgeltlichen oder unentgeltlichen Dienstleistungen im Sinne einer Vorteilsnahme unzulässig ist. Sollte mir eine Vorteilsnahme angeboten werden, informiere ich meine Vorgesetzte unverzüglich.
  6. Ich verpflichte mich, alles zu tun, damit in der Arbeit mit Kindern und Jugendlichen sexualisierte Gewalt, Vernachlässigung und andere Formen der Gewalt oder Bedrohung und Einschüchterung verhindert werden.
  7. Ich verpflichte mich, die individuellen Grenzen von Klient:innen zu respektieren und ihre Intimsphäre und persönliche Schamgrenze zu achten.
  8. Ich prüfe unter fachlicher Sorgfalt die Übernahme einer zeitlich nachfolgenden oder zeitgleichen Beratung von Personen, die den Klient:innen nahestehen, um Neutralität im Beratungsprozess zu gewährleisten.
  9. Ich schränke meine Kontakte zu Klient:innen außerhalb der Beratungsstelle auf das Nötigste ein, damit die professionelle Beziehung nicht gestört wird.
  10. Dieses Abstinenzgebot gilt auch für die Zeit nach Beendigung der Beratung. Sollten sich private Kontakte ergeben, halte ich mindestens einen zeitlichen Abstand von einem Jahr ein.
  11. Ich unterlasse sexuelle Kontakte zu Klient:innen.
  12. Ich beziehe aktiv Stellung gegen sexistisches, rassistisches und diskriminierendes Verhalten jeglicher Art.
  13. Fortbildung ist ein Qualitätsmerkmal meiner Arbeit. Ich nehme regelmäßig an Fortbildungen teil und sorge so dafür, dass ich mit aktuellen Themen im Fachgebiet Psychologische Beratung vertraut bin.
  14. Zur Qualitätssicherung der Beratungsarbeit verpflichte ich mich regelmäßig an Supervisionen teilzunehmen und ich stelle dort meine Beratungsprozesse aktiv vor.
  15. Die Zusammenarbeit im multiprofessionellen Team ist ein Qualitätsmerkmal unserer Tätigkeit.

Ich habe das Grundlagenpapier „Berufsethische Standards in evangelischen Beratungsstellen“ (siehe unten) zur Kenntnis genommen und orientiere ich mich an ihnen.

 

Berufsethischen Standards in evangelischen Beratungsstellen. https://www.ekful.de/fileadmin/user_upload/PDFs/Veroeffentlichungen/EKFuL_BerufsethischeStandardsQualitaetssicherung_2016_aktualisiert.pdf Zuletzt aufgerufen am 17.11.2021

 

 

Anhang 4.1

Anhang 4.2

Anhang 4.3